I was working on brand identity and guidelines development than on website UI / UX design, various advertising designs. Developed product design and its strategies with concepts according to customer requirements, assisted in product development and implementation activities. Besides provided assistance to Design Engineers when needed.
explorio
About the project:
Our vision was to inspire and empower millions of people to travel the world.
We were taking the innovative incentivized content creation and curation model established by Steem, customizing it, and applying it to one of the fastest growing and most profitable industries on the Internet – the online travel reviews industry.
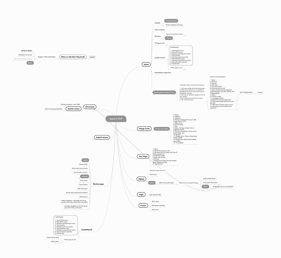
This is how explorio supposed to work:
• Users submit travel reviews;
• Submitted content is peer-reviewed by other community members to verify reliability and published on the platform;
• Users upvote/downvote content based on its helpfulness;
• Content creators receive token rewards proportionate to how helpful the community deemed their content to be;
• Users use tokens as utilities on our platform to incentivize answers to their questions, boost reviews of their establishments, etc., and to purchase various travel goods and services.
Unfortunately, this project came to an end when cryptocurrency prices started falling, and here you can read what happened - https://explorio.com/jacobs-letter
My role:
When I started working on this project, the logo was not visually appealing, and nor was it in harmony with brand purpose and position, so I improved its’ typeface and created a style guide for branding.
During my time with this project, I designed UI/UX designs primarily focusing on mobile designs for various interactions - submitting a review, rating reviews, navigating throughout the project, and such.
I also was participating in strategic product planning, a roadmap of product development and launch. I worked closely with managers, CEO of the company, and, of course, the developers.
Results:
Unfortunately, this project came to an end when cryptocurrency prices started falling, and here you can read what happened, an explanation from our CEO Jacob Laukaitis - https://explorio.com/jacobs-letter